防爆电气设备的防爆等级和防护等级介绍
为什么要防爆
很多生产场所都会产生可燃性物质,煤矿井下约三分之二的场所存在爆炸性物质,化学工业中,约有80%以上的生产车间区域存在爆炸性物质。而爆炸所需的氧气,是无处不在的。
在生产过程中大量使用的电气仪表,各种摩擦的电火花,机械磨损火花、静电火花、高温等不可避免,相当于点燃源。
因此在很多工业现场,当爆炸性物质与氧气的混合浓度达到爆炸极限,若存在点火源,则会发生爆炸。因此采取防爆就显得很必要了。
防爆等级解读
防爆标志格式

例如:
Ex d Ⅱ C T4
① ② ③ ④ ⑤
01
EX代表中国及国际电工委员会防爆标志

表示的是不同危险场所适用不同的防爆类型。d代表隔爆型。

03
Ⅰ——煤矿、井下用电气设备
Ⅱ——除煤矿、井下用之外的电气设备
爆炸性危险气体分类
根据可能引爆的最小火花能量,我国和欧洲及世界上大部分国家和地区将爆炸性气体分为四个危险等级, 如下表 :

气体温度组别划分
按设备最高表面温度分为T1至T6六个组,具体如下图:

仪表的防爆标志:
Ex(ia)ⅡC T6的含义 :


注 : 该标志中无温度组别项 , 说明该仪表不与爆炸性气体直接接触 。
防护标志的构成及含义

IP防护等级
IP(INTERNATIONAL PROTECTION)防护等级系统是由IEC(INTERNATIONAL ELECTROTECHNICAL COMMISSION)所起草。将电器依其防尘防湿气之特性加以分级。
01
标志的构成
IP防护等级是由两个数字所组成,第1个数字表示电器离尘、防止外物侵入的等级,第2个数字表示电器防湿气、防水侵入的密闭程度,数字越大表示其防护等级越高。
02
IP防护类别是用两个数字标记的:
例如一个防护类别:IP XX
标记字母
第1个标记数字
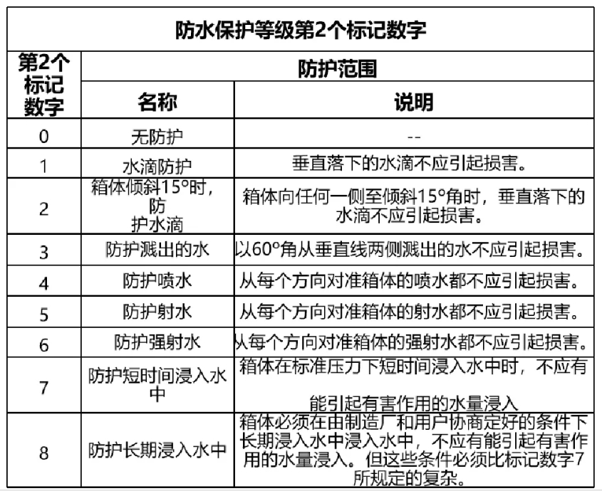
第2个标记数字


IP防护的最高测试等级是IP68,但常见的宣称等级还是以IP54、IP55、IP65、IP66、IP67、IP68等最为常见。
转载自公众号:工艺设备仪表电气